ESP32 NodeMCU 38 pin
Input-Only Pins
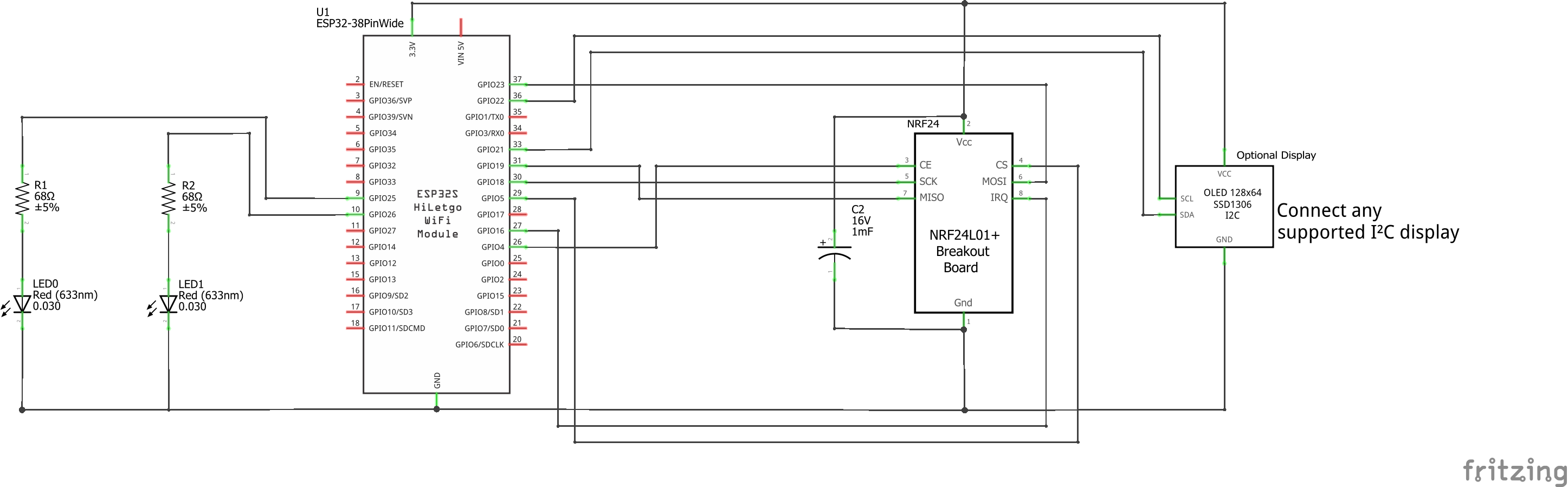
Pins GPIO 34, 35, 36, and 39 are input-only pins and cannot be used as outputs. If you are not sure what that means, do not use these pins at all.
To use this board please refer to the Device
Profile called nodemcu_esp32.json or
blinkyparts_esp32.json. Both are nicely compatible with the dev board. Open
the JSON file with a text editor and have a look at the specific pin numbers.

